Web Analytics
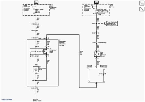
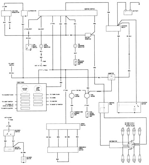
1962 Chevrolet Wiring Diagram – Restore Your Classic Car!

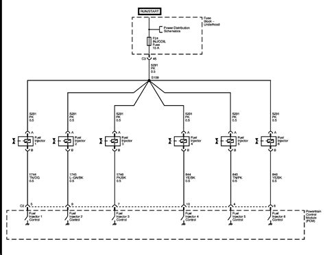
1962 Chevrolet Wiring Diagram – Restore Your Classic Car!

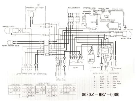
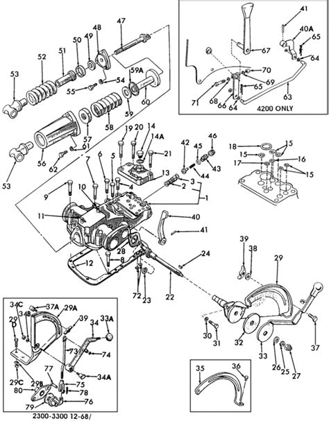
1962 Chevrolet Wiring Diagram – Restore Your Classic Car! 1962 chevy c10 wiring diagram